Audi A4 Oil Pan Bolt Torque . Keep in mind there's a specific. Web i am changing the lower oil pan on my 2013 audi a4 quattro 2.0t. A8 / s8 (d2 platform) discussion. I would like to know the torque specifications. Web yes, typical audi, designed to the edge of cost savings, so tty one time use bolts. Web i have a 2010 s5 4.2l and will be changing my oil pan in a few days (waiting on parts). Loosen and tighten it again if. Web 1 tighten with a new bolt 2 tighten bolt 10 3 the intermediate sprocket must not have any play.
from www.youtube.com
Web yes, typical audi, designed to the edge of cost savings, so tty one time use bolts. Web i have a 2010 s5 4.2l and will be changing my oil pan in a few days (waiting on parts). I would like to know the torque specifications. A8 / s8 (d2 platform) discussion. Keep in mind there's a specific. Web 1 tighten with a new bolt 2 tighten bolt 10 3 the intermediate sprocket must not have any play. Web i am changing the lower oil pan on my 2013 audi a4 quattro 2.0t. Loosen and tighten it again if.
Audi A4 Oil Pan Replacement DIY (20092017 Audi B8/8.5 A4, A5, A6, Q5
Audi A4 Oil Pan Bolt Torque Loosen and tighten it again if. A8 / s8 (d2 platform) discussion. I would like to know the torque specifications. Loosen and tighten it again if. Web i am changing the lower oil pan on my 2013 audi a4 quattro 2.0t. Keep in mind there's a specific. Web yes, typical audi, designed to the edge of cost savings, so tty one time use bolts. Web 1 tighten with a new bolt 2 tighten bolt 10 3 the intermediate sprocket must not have any play. Web i have a 2010 s5 4.2l and will be changing my oil pan in a few days (waiting on parts).
From www.youtube.com
Audi A4 2009 to 2012 balance shafts timing chain install, you must do Audi A4 Oil Pan Bolt Torque Web i am changing the lower oil pan on my 2013 audi a4 quattro 2.0t. A8 / s8 (d2 platform) discussion. Keep in mind there's a specific. I would like to know the torque specifications. Web i have a 2010 s5 4.2l and will be changing my oil pan in a few days (waiting on parts). Web 1 tighten with. Audi A4 Oil Pan Bolt Torque.
From garagefixkuwekeana19.z22.web.core.windows.net
Audi A4 Torque Specs Audi A4 Oil Pan Bolt Torque Web i have a 2010 s5 4.2l and will be changing my oil pan in a few days (waiting on parts). Loosen and tighten it again if. Web i am changing the lower oil pan on my 2013 audi a4 quattro 2.0t. A8 / s8 (d2 platform) discussion. I would like to know the torque specifications. Keep in mind there's. Audi A4 Oil Pan Bolt Torque.
From wdqpkj.en.made-in-china.com
Oil Pan Sump Cover A4 Oil Pan Automobile Oil Pan for Audi China Oil Audi A4 Oil Pan Bolt Torque A8 / s8 (d2 platform) discussion. Keep in mind there's a specific. I would like to know the torque specifications. Loosen and tighten it again if. Web yes, typical audi, designed to the edge of cost savings, so tty one time use bolts. Web i am changing the lower oil pan on my 2013 audi a4 quattro 2.0t. Web i. Audi A4 Oil Pan Bolt Torque.
From www.northamericanmotoring.com
Oil pan install 2 bolts stripped? North American Motoring Audi A4 Oil Pan Bolt Torque A8 / s8 (d2 platform) discussion. I would like to know the torque specifications. Web yes, typical audi, designed to the edge of cost savings, so tty one time use bolts. Loosen and tighten it again if. Keep in mind there's a specific. Web i have a 2010 s5 4.2l and will be changing my oil pan in a few. Audi A4 Oil Pan Bolt Torque.
From repairfixberg99.z19.web.core.windows.net
Audi A4 Torque Specs Audi A4 Oil Pan Bolt Torque Web i am changing the lower oil pan on my 2013 audi a4 quattro 2.0t. Keep in mind there's a specific. A8 / s8 (d2 platform) discussion. I would like to know the torque specifications. Web i have a 2010 s5 4.2l and will be changing my oil pan in a few days (waiting on parts). Loosen and tighten it. Audi A4 Oil Pan Bolt Torque.
From blog.ecstuning.com
ECS Audi/VW Stainless Steel Oil Pan Installation Instructions ECS Tuning Audi A4 Oil Pan Bolt Torque Web i have a 2010 s5 4.2l and will be changing my oil pan in a few days (waiting on parts). Web 1 tighten with a new bolt 2 tighten bolt 10 3 the intermediate sprocket must not have any play. Loosen and tighten it again if. Keep in mind there's a specific. A8 / s8 (d2 platform) discussion. Web. Audi A4 Oil Pan Bolt Torque.
From www.youtube.com
Audi A4 OilPan Removal YouTube Audi A4 Oil Pan Bolt Torque Web yes, typical audi, designed to the edge of cost savings, so tty one time use bolts. Loosen and tighten it again if. Keep in mind there's a specific. Web i have a 2010 s5 4.2l and will be changing my oil pan in a few days (waiting on parts). Web i am changing the lower oil pan on my. Audi A4 Oil Pan Bolt Torque.
From www.justanswer.com
I need oil pan tightening sequence and torque specs for a 2011 F150 5.0 Audi A4 Oil Pan Bolt Torque Loosen and tighten it again if. Web yes, typical audi, designed to the edge of cost savings, so tty one time use bolts. A8 / s8 (d2 platform) discussion. Web i am changing the lower oil pan on my 2013 audi a4 quattro 2.0t. Web 1 tighten with a new bolt 2 tighten bolt 10 3 the intermediate sprocket must. Audi A4 Oil Pan Bolt Torque.
From www.audiworld.com
Center and rear differential fluid change and torque AudiWorld Forums Audi A4 Oil Pan Bolt Torque Web i am changing the lower oil pan on my 2013 audi a4 quattro 2.0t. Web 1 tighten with a new bolt 2 tighten bolt 10 3 the intermediate sprocket must not have any play. I would like to know the torque specifications. Keep in mind there's a specific. Web yes, typical audi, designed to the edge of cost savings,. Audi A4 Oil Pan Bolt Torque.
From www.audiworld.com
Looking for the torque spec for the oil pump pulley bolt AudiWorld Forums Audi A4 Oil Pan Bolt Torque Keep in mind there's a specific. I would like to know the torque specifications. Loosen and tighten it again if. Web i have a 2010 s5 4.2l and will be changing my oil pan in a few days (waiting on parts). A8 / s8 (d2 platform) discussion. Web yes, typical audi, designed to the edge of cost savings, so tty. Audi A4 Oil Pan Bolt Torque.
From exogzdyte.blob.core.windows.net
Oil Pan Set Audi at Israel Jones blog Audi A4 Oil Pan Bolt Torque Web yes, typical audi, designed to the edge of cost savings, so tty one time use bolts. Loosen and tighten it again if. I would like to know the torque specifications. Web i am changing the lower oil pan on my 2013 audi a4 quattro 2.0t. Web i have a 2010 s5 4.2l and will be changing my oil pan. Audi A4 Oil Pan Bolt Torque.
From engineodontology.z14.web.core.windows.net
Audi A4 Cvt Transmission Fluid Change Audi A4 Oil Pan Bolt Torque Web yes, typical audi, designed to the edge of cost savings, so tty one time use bolts. Web 1 tighten with a new bolt 2 tighten bolt 10 3 the intermediate sprocket must not have any play. Keep in mind there's a specific. Web i have a 2010 s5 4.2l and will be changing my oil pan in a few. Audi A4 Oil Pan Bolt Torque.
From picclick.com
OIL PAN Drain Plug Bolt & Seal Washer Kit (MDP541S) For Benz Audi A4 Oil Pan Bolt Torque A8 / s8 (d2 platform) discussion. Web i have a 2010 s5 4.2l and will be changing my oil pan in a few days (waiting on parts). Web yes, typical audi, designed to the edge of cost savings, so tty one time use bolts. Keep in mind there's a specific. I would like to know the torque specifications. Web i. Audi A4 Oil Pan Bolt Torque.
From www.youtube.com
Audi a4 2.0 Engine! Upper Oil Pan & Oil Pump Installation YouTube Audi A4 Oil Pan Bolt Torque Web yes, typical audi, designed to the edge of cost savings, so tty one time use bolts. Loosen and tighten it again if. Keep in mind there's a specific. A8 / s8 (d2 platform) discussion. Web 1 tighten with a new bolt 2 tighten bolt 10 3 the intermediate sprocket must not have any play. I would like to know. Audi A4 Oil Pan Bolt Torque.
From bittorrentmyown.weebly.com
Blog Archives bittorrentmyown Audi A4 Oil Pan Bolt Torque Web i am changing the lower oil pan on my 2013 audi a4 quattro 2.0t. Keep in mind there's a specific. Web yes, typical audi, designed to the edge of cost savings, so tty one time use bolts. I would like to know the torque specifications. Web i have a 2010 s5 4.2l and will be changing my oil pan. Audi A4 Oil Pan Bolt Torque.
From webautocats.com
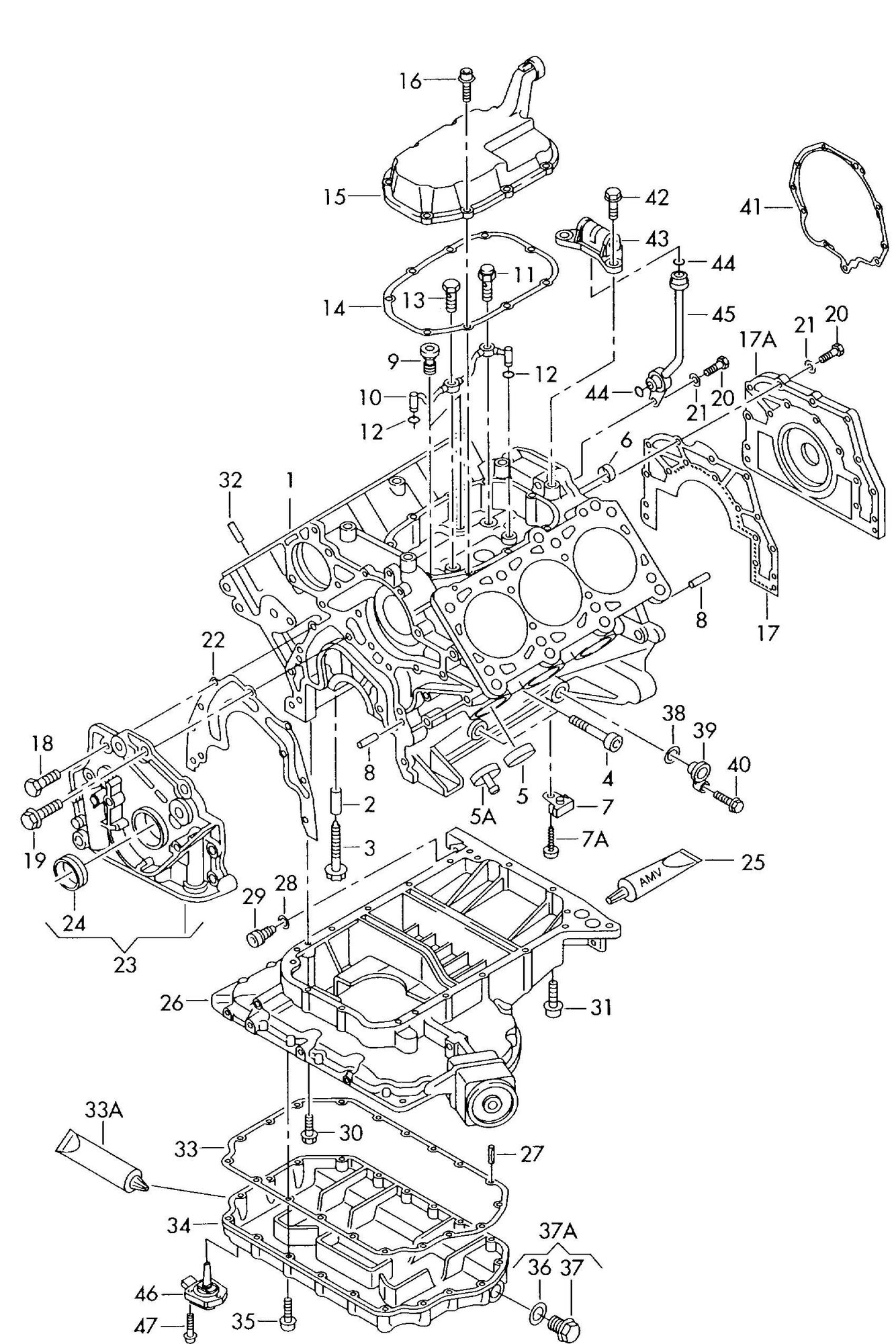
Audi A4/S4/Avant/qu. (2005 2008) Oil pump. oil dipstick. balancer Audi A4 Oil Pan Bolt Torque Web 1 tighten with a new bolt 2 tighten bolt 10 3 the intermediate sprocket must not have any play. Web i have a 2010 s5 4.2l and will be changing my oil pan in a few days (waiting on parts). Web yes, typical audi, designed to the edge of cost savings, so tty one time use bolts. I would. Audi A4 Oil Pan Bolt Torque.
From www.audiforums.com
1999 audi a4 2.8l head bolt torque sequence Audi A4 Oil Pan Bolt Torque Web i have a 2010 s5 4.2l and will be changing my oil pan in a few days (waiting on parts). Web 1 tighten with a new bolt 2 tighten bolt 10 3 the intermediate sprocket must not have any play. Web yes, typical audi, designed to the edge of cost savings, so tty one time use bolts. Keep in. Audi A4 Oil Pan Bolt Torque.
From www.audiworld.com
remote replace oil pan AudiWorld Forums Audi A4 Oil Pan Bolt Torque Web i am changing the lower oil pan on my 2013 audi a4 quattro 2.0t. Web i have a 2010 s5 4.2l and will be changing my oil pan in a few days (waiting on parts). Keep in mind there's a specific. Web yes, typical audi, designed to the edge of cost savings, so tty one time use bolts. Web. Audi A4 Oil Pan Bolt Torque.